合作机构:阿里云 / 腾讯云 / 亚马逊云 / DreamHost / NameSilo / INWX / GODADDY / 百度统计

在上一篇文章中,使用双异步后,如何保证数据一致性?,通过Future获取异步返回值,轮询判断Future状态,如果执行完毕或已取消,则通过get()获取返回值,get()是阻塞的方法,因此会阻塞当前线程,如果通过new Runnable()执行get()方法,那么还是需要返回AsyncResult,然后再通过主线程去get()获取异步线程返回结果。
写法很繁琐,还会阻塞主线程。
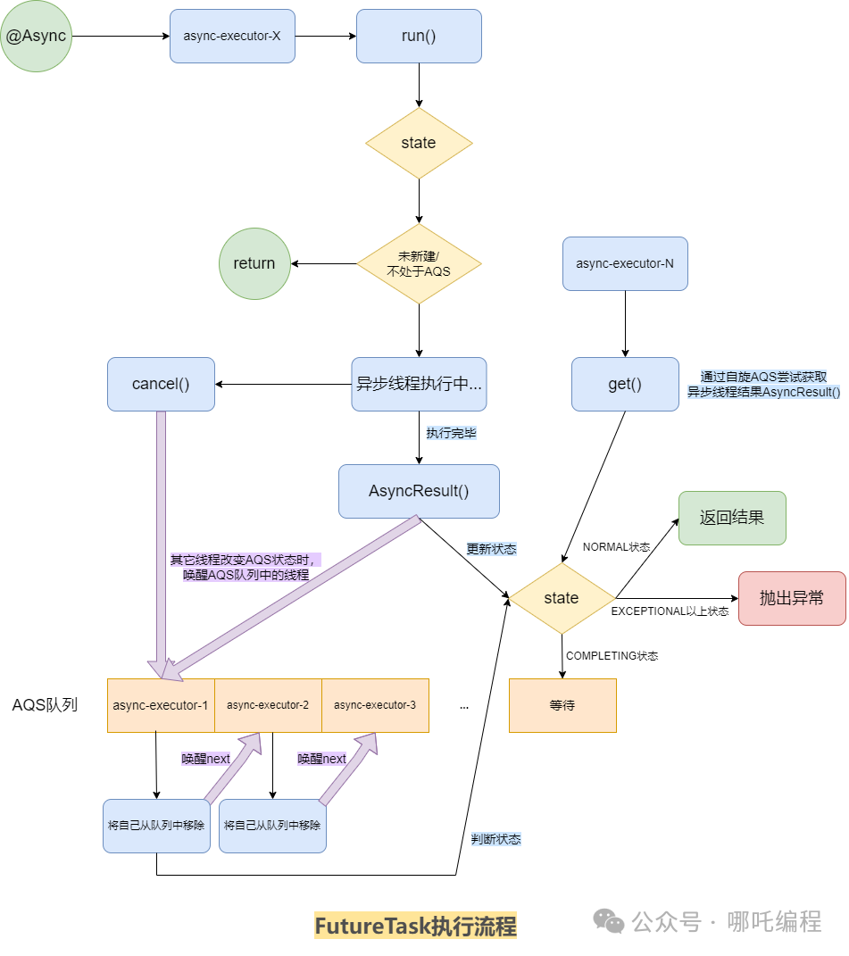
下面是FutureTask异步执行流程图:

Java8中引入了CompletableFuture,它实现了对Future的全面升级,可以通过回调的方式,获取异步线程返回值。
CompletableFuture的异步执行通过ForkJoinPool实现, 它使用守护线程去执行任务。
ForkJoinPool在于可以充分利用多核CPU的优势,把一个任务拆分成多个小任务,把多个小任务放到多个CPU上并行执行,当多个小任务执行完毕后,再将其执行结果合并起来。
Future的异步执行是通过ThreadPoolExecutor实现的。

因此,在多线程任务分配不均时,ForkJoinPool的执行效率更高。但是,如果任务分配均匀,ThreadPoolExecutor的执行效率更高,因为ForkJoinPool会创建大量子任务,并对其进行大量的GC,比较耗时。
@Async("async-executor")
public void readXls(String filePath, String filename) {
try {
// 此代码为简化关键性代码
List<Future<Integer>> futureList = new ArrayList<>();
for (int time = 0; time < times; time++) {
Future<Integer> sumFuture = readExcelDataAsyncFutureService.readXlsCacheAsync();
futureList.add(sumFuture);
}
}catch (Exception e){
logger.error("readXlsCacheAsync---插入数据异常:",e);
}
}
TOP